sliding door electrical issues

Technical questions and answers about the Mazda Bongo

Moderators: Doone, westonwarrior

Post Reply
stancoppo
Junior Bongonaut
Posts: 12
Joined: Sat Apr 27, 2024 7:39 pm

sliding door electrical issues

Post by stancoppo » Sat Apr 27, 2024 8:02 pm

Hi all,, I have a problem with my Mazda Bongo camper sliding door electrics, the soft close does not operate and the electric lock on same, I have checked the celanoids on the lock and the soft close mechanism and they all work, they just dont work when I close the door, have also changed the power supply unit in the doorpost, also the central locking relay under the glove box on passenger side but to no avail, also checked the wiring on the contacts, I now suspect a wiring problem somewhere,,,The drivers door lock and passenger lock work ok,,just cant get the sliding door to work ,,, any advise would be really appreciated,,, Stancoppo.
User avatar
g8dhe
Supreme Being
Posts: 10839
Joined: Sun Apr 13, 2008 10:06 pm
Location: Worthing, West Sussex.

Re: sliding door electrical issues

Post by g8dhe » Sat Apr 27, 2024 10:47 pm

Have you been able to check circuit continuity between the "B" pillar contacts and the door contacts when the door is closed ? I've heard of a couple of doors where the hanging of the door had been "adjusted" incorrectly which meant that the contacts didn't meet correctly height and door angle (i.e. not vertical) were the cause of the problems.
Geoff
2001 Aero V6, AFT, full side conversion.
stancoppo
Junior Bongonaut
Posts: 12
Joined: Sat Apr 27, 2024 7:39 pm

Re: sliding door electrical issues

Post by stancoppo » Sun Apr 28, 2024 7:57 am

I was thinking that the contacts may be the problem, I dont know how to check when the door is closed though, maybe i
I can unscrew them from the b pillar and door and touch them together somehow, I'm getting readings from the B pillar contacts and I know there is a 12 volt supply to the wires at the back of the power supply in the pillar so you may be right. I will continue to check, have tried everything else. this all started after a day out in Exmouth after a sand storm! the door was open then,, I had to clean the contacts then things just stopped working.
User avatar
g8dhe
Supreme Being
Posts: 10839
Joined: Sun Apr 13, 2008 10:06 pm
Location: Worthing, West Sussex.

Re: sliding door electrical issues

Post by g8dhe » Sun Apr 28, 2024 9:04 am

I wouldn't unscrew them from the pillar/door it will just make alignment even more difficult. I've done it by measuring the voltages inside the door with the panel off. The other thing is give all the contacts a good clean with electrical cleaning fluid and a kitchen scouring pad (not metallic they stay live!!) grease of coats etc can put an insulating layer on the metal at times ;-)
Geoff
2001 Aero V6, AFT, full side conversion.
stancoppo
Junior Bongonaut
Posts: 12
Joined: Sat Apr 27, 2024 7:39 pm

Re: sliding door electrical issues

Post by stancoppo » Sun Apr 28, 2024 12:33 pm

I already have the door panel off,, but i did unscrew the contacts and brought them together by hand all still connected,, but nothing is coming through,, i dont think there is voltage to the door on the lock or soft close,, but they work when i put a 12 volt signal to them with a battery and door open, ive tried the old power supply and the old
User avatar
g8dhe
Supreme Being
Posts: 10839
Joined: Sun Apr 13, 2008 10:06 pm
Location: Worthing, West Sussex.

Re: sliding door electrical issues

Post by g8dhe » Sun Apr 28, 2024 1:30 pm

If the electrical diagrams would help they are available but you need a Browser still capable of using Flash (UCBrowser & older versions see viewtopic.php?p=723668#p723668 ) http://www.g8dhe.net/bwm/bwmanualp.htm?1997/Page_110
Geoff
2001 Aero V6, AFT, full side conversion.
stancoppo
Junior Bongonaut
Posts: 12
Joined: Sat Apr 27, 2024 7:39 pm

Re: sliding door electrical issues

Post by stancoppo » Sun Apr 28, 2024 1:41 pm

just noticed the two contacts in the middle, (the ones that dont move), that supply the lock in the for,, im getting nothing from the, also there is a large loom in the passenger footwell step, that goes through and underneath the chassis, there is a wire that feeds the power supply in the post to the two contacts,, i may strip it back and see if there is any breaks ,if all else fails i will end up with a manual sliding door. then seek help from auto electric person,,, ££££££££££££ my MacBook doesnt use flash on its new OS .. thanks Stancoppo
User avatar
g8dhe
Supreme Being
Posts: 10839
Joined: Sun Apr 13, 2008 10:06 pm
Location: Worthing, West Sussex.

Re: sliding door electrical issues

Post by g8dhe » Sun Apr 28, 2024 1:57 pm

The two recessed pins are for the lock, they only power up when locking is activated On/off otherwise there inactive.
Geoff
2001 Aero V6, AFT, full side conversion.
stancoppo
Junior Bongonaut
Posts: 12
Joined: Sat Apr 27, 2024 7:39 pm

Re: sliding door electrical issues

Post by stancoppo » Sun Apr 28, 2024 5:05 pm

Ok Thankyou, I will let you know how I go , your advice is excellent. Stan
User avatar
g8dhe
Supreme Being
Posts: 10839
Joined: Sun Apr 13, 2008 10:06 pm
Location: Worthing, West Sussex.

Re: sliding door electrical issues

Post by g8dhe » Sun Apr 28, 2024 6:06 pm

When I say inactive they both go to earth, so you can check for that, then one relay will pulse to provide power in the correct direction to open/close the lock.
Geoff
2001 Aero V6, AFT, full side conversion.
stancoppo
Junior Bongonaut
Posts: 12
Joined: Sat Apr 27, 2024 7:39 pm

Re: sliding door electrical issues

Post by stancoppo » Mon Apr 29, 2024 10:08 pm

when you say one relay will pulse, which one would thet be?
User avatar
g8dhe
Supreme Being
Posts: 10839
Joined: Sun Apr 13, 2008 10:06 pm
Location: Worthing, West Sussex.

Re: sliding door electrical issues

Post by g8dhe » Tue Apr 30, 2024 8:30 am

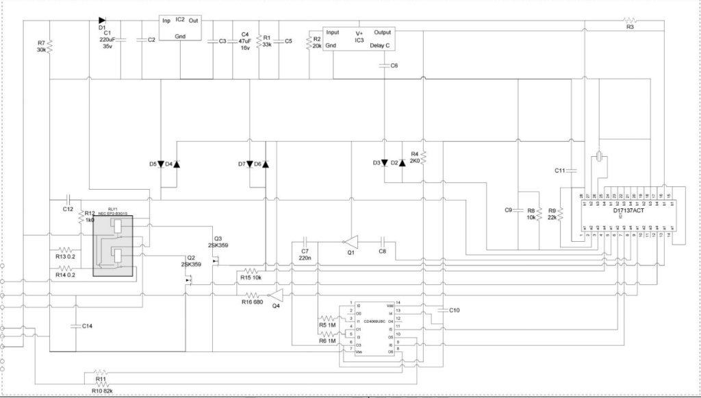
In the "B" pillar is a yellow control module, this contains a dual relay (sealed type) and relevant circuit, diagrams available in the online diagrams if you use a browser capable of Flash; low quality screen grabs below;
sliding door auto closure.jpg
sliding door auto closure module.jpg
Geoff
2001 Aero V6, AFT, full side conversion.
stancoppo
Junior Bongonaut
Posts: 12
Joined: Sat Apr 27, 2024 7:39 pm

Re: sliding door electrical issues

Post by stancoppo » Mon May 13, 2024 9:52 pm

Just to let you know my sliding door now works,,,, it turned out to be the switch in the door at the end of the cable on the door motor,, the last thing I tried,, hope this helps someone in the future,, Im now an expert on bongo sliding soft close doors,,, ha ha,,
Thanks for your help, Stancoppo
Post Reply

Return to “Techie Stuff”